UEDBET新闻
uedbet(中国)官方网站 本年前三月中国脑机接口融资已超前年全年,有望干涉大界限营业化“黄金窗口期”
2026-04-01

红星成本局4月1日音问,本日北京第四波科技智库连合中关村天成翻新接头中心发布《中国脑机接口营业化前瞻论说》(以下简称“论说”)。
2026年,“脑机接口”初度写入政府职责论说,是中国“十五五”时辰要点拔擢的改日产业之一。论说以为,在产业政策维持、时代粗放和市集需求突显三种身分重迭鼓舞下,脑机接口时代有望干涉大界限营业化落地“黄金窗口期”,2026年景为脑机接口界限化期骗元年。

摘自《中国脑机接口营业化前瞻论说》
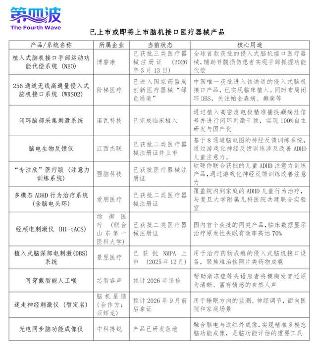
论说指出,脑机接口在医疗领域期骗已从践诺室探索干涉界限化临床考据、早期产业化阶段。脑机接口营业化爆发,医疗期骗是最可能的引爆点。
举例,芯智达“北脑一号”研究在2026年完成40例脊髓毁伤患者的植入式临床手术。博睿康植入式脑机接口手部畅通功能代偿系统获批三类医疗器械注册证,成为环球首款获批的侵入式脑机接口医疗器械。
同期,侵入式脑机接口临床期骗干涉“准营业化”阶段,临床检修的粗放有望快速落地。以脑虎科技、博睿康、道路医疗为代表的企业,在临床检修中照旧蕴蓄了丰富的案例。部分半侵入式和柔性侵入式产品已干涉国度药监局的“翻新医疗器械”绿色通谈,预测2026-2027年将郑重获批上市。这意味着侵入式脑机接口行将从“科研样品”转机为可收费的“医疗器械”,营业闭环行将买通。
论说以为,非侵入式脑机接口的产品阵势也迟缓训诫,以强脑科技等为代表的企业,其智能仿外行、专注力磨真金不怕火头环、睡觉监测仪等产品已竣事界限化量产,成本大幅裁减。
脑机接口的市集远景激发接头机构的平淡关心。中商产业接头院预测,UEDBET官网 2026年中国脑机接口市集界限有望增至46亿元。中国信息通讯接头院测算,2030年中国脑机接口产业界限有望达到100亿-140亿元。据麦肯锡预测,环球脑机接口在医疗期骗领域的市集界限,2030年有望达到400亿好意思元,到2040年将粗放1450亿好意思元。
论说预测脑机接口行业将自大头部效应,将出现3-5居品有外洋影响力万能型龙头企业;在细分领域,如特定病种、特定材料或特定场景等,也将出身些许隐形冠军企业,它们将构筑较高的时代壁垒,并带动系数这个词行业发展。
融资方面,论说自大,2025年以来脑机接口企业融资干涉空前活跃期,2026年前三个月,脑机接口企业融资总金额已超2025年全年。

摘自《中国脑机接口营业化前瞻论说》
其中,强脑科技开年即获约20亿元融资,是迄今中国脑机接口史上最大单笔融资;中国首家超声波脑机接口企业要领塔科技完成1.5亿元天神轮融资,刷新该领域天神轮融资最高记录;道路医疗获取5亿战术融资,阿里巴巴领投,腾讯等跟投,标记互联网巨头深度布局脑机接口。
红星新闻记者 王田
剪辑 肖子琦 审核 高升祥uedbet(中国)官方网站
188金宝博官网app下载
备案号: